根据公司有关学术业绩奖学金评定要求,结合公司实际情况,现就2023年度研究生学术业绩奖学金评定工作安排如下:
一、参评对象
纳入全国研究生招生计划的公司研究生。本次评定的申请人为公司2024年在籍研究生以及2023年毕业的研究生,不含职工。且满足《beats365亚洲版官网研究生学术业绩奖学金评定办法(试行)》中的有关评选条件。
二、参评成果要求
1.学术业绩成果是指经正式发表或授权的具有创新性的研究成果,主要包括学术期刊论文、学术会议论文、专(译)著、专利、新品种、新药、作品、国家(行业、地方)标准、软件著作权、咨询报告、科技报告、国防报告、重大项目结题报告、科研获奖、竞赛获奖、成果转化等。
2.申请人须为学术业绩成果的第一完成人或除导师以外第一完成人。成果的第一完成单位须为beats365亚洲版官网。
3.论文成果的申请人须为第一作者或除导师以外第一作者;共同第一作者为多名研究生的,经所有第一作者协商后由其中一位研究生申请。
4.学术业绩成果认定的起止时间为2024年1月1日—2024年12月31日。
三、奖励标准及额度分配
1.研究生学术业绩奖学金分等级进行奖励。一等研究生学术业绩奖学金奖励标准为每生2万元,二等研究生学术业绩奖学金奖励标准为每生1万元,三等研究生学术业绩奖学金奖励标准为每生0.5万元。
2.公司根据公司当年动态下达的经费额度,结合申报人数和学术成果质量,动态确定各等级的评奖和比例。
四、组织领导
1.公司成立研究生学术业绩奖学金评定工作委员会,负责本单位研究生学术业绩奖学金的申请、组织、审核等相关工作。
主任委员:秦建春
副主任委员:边少敏
委员:田进 郑蕊 闫帆 刘金亮 翟璐璐 石武良 苏胜忠 邓松 王曦瑶(研究生)
2.公司成立研究生学术业绩奖学金评定监督委员会,负责本单位研究生学术业绩奖学金的监督工作。
主任委员:田进
副主任委员:郑蕊
委员:秦建春 张祥辉 王英 温海娇 边少敏 王曦瑶(研究生)
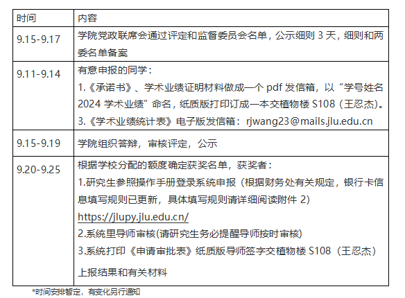
五、申报程序及时间安排
研究生学术业绩奖学金的评定工作按照“员工申请、导师初审、学科推荐、培养单位评定工作委员会推荐、公司评定工作领导小组审核确定”的程序进行”的程序进行。

六、其他说明
1.直博生和硕博连读研究生在注册为博士研究生前的成果,按照硕士研究生身份申请,注册为博士研究生后的成果,按照博士研究生身份申请。
2.SCI、EI、ISTP、SSCI、A&HCI检索论文须提供论文首页(荧光笔涂标作者、发表时间、第一单位等审核信息)、wos查询截图(须有published等各类时间信息);发明专利须提供发明专利证书复印件;品种材料提供品种证书复印件(证书无排名者还须提供负责人签字的排名证明);获奖须提供获奖证书原件及复印件;其他材料视情况提供证明材料。证明材料原件核实无误返回。
联系人:许老师
联系电话:87835726
附件:1.beats365亚洲版官网研究生学术业绩奖学金评定暂行办法
2.学术业绩奖学金系统使用说明
3.学术业绩统计表
4.承诺书